day22 题目:151. 颠倒字符串中的单词、46. 全排列、2. 两数相加
今日知识点:字符串、递归、链表,难度为中等、中等、中等
学习计划链接:冲刺春招 - 精选笔面试 66 题大通关
昨日题目链接:冲刺春招 - 精选笔面试 66 题大通关 day21
# 151. 颠倒字符串中的单词
给你一个字符串 s ,颠倒字符串中 单词 的顺序。
单词 是由非空格字符组成的字符串。 s 中使用至少一个空格将字符串中的 单词 分隔开。
返回 单词 顺序颠倒且 单词 之间用单个空格连接的结果字符串。
注意: 输入字符串 s 中可能会存在前导空格、尾随空格或者单词间的多个空格。返回的结果字符串中,单词间应当仅用单个空格分隔,且不包含任何额外的空格。
示例 1:
输入: s = "the sky is blue"
输出: "blue is sky the"
示例 2:
输入: s = " hello world "
输出: "world hello"
解释: 颠倒后的字符串中不能存在前导空格和尾随空格。
示例 3:
输入: s = "a good example"
输出: "example good a"
解释: 如果两个单词间有多余的空格,颠倒后的字符串需要将单词间的空格减少到仅有一个。
提示:
1 <= s.length <= 104s包含英文大小写字母、数字和空格' 's中 至少存在一个 单词
进阶: 如果字符串在你使用的编程语言中是一种可变数据类型,请尝试使用 O(1) 额外空间复杂度的 原地 解法。
# 思路
不讲武德版:一行代码,先去除前后空格,再利用正则将字符串从空白处分割后反转再拼回去
var reverseWords = function(s) { | |
return s.trim().split(/[ ]+/).reverse().join(' ').trim(); | |
}; |
O(1) 额外空间复杂度的 原地 解法:JS 字符串不可变,需要 O (n) 的空间将字符串转换为数组,不行,换成 c++ 的话就是 O (1) 了。
- 双指针进行反转
let reverse = function(str, s, e) { | |
while(s < e) { | |
[str[s], str[e]] = [str[e], str[s]] | |
++s, --e | |
} | |
} |
- 将字符串转换为数组
ans的同时去除前后空格和多余空格trim2arr - 反转整个数组
reverse(ans, 0, ans.length - 1) - 反转每个单词使单词内部顺序保持不变
reverseWord(ans)
# 代码
/** | |
* @param {string} s | |
* @return {string} | |
*/ | |
var reverseWords = function(s) { | |
let trim2arr = function(str) { | |
let arr = [] | |
let [l, r] = [0, 0] | |
while(l < str.length) { | |
while(l < str.length && str[l] === ' ') ++l | |
r = l | |
while(r < str.length && str[r] !== ' ') ++r | |
arr.push(...str.slice(l, r), ' ') | |
l = r | |
} | |
while(arr[arr.length-1] == ' ') arr.pop() | |
return arr | |
} | |
let reverse = function(str, s, e) { | |
while(s < e) { | |
[str[s], str[e]] = [str[e], str[s]] | |
++s, --e | |
} | |
} | |
let reverseWord = function(arr) { | |
let [l, r] = [0, 0] | |
while(l < arr.length) { | |
while(l < arr.length && arr[l] === ' ') ++l | |
r = l | |
while(r < arr.length && arr[r] !== ' ') ++r | |
reverse(arr, l, r - 1) | |
l = r | |
} | |
} | |
let ans = trim2arr(s) // JS 字符串不可变,需要转换成数组 | |
reverse(ans, 0, ans.length - 1) // 反转整个字符串 | |
reverseWord(ans) // 反转每个单词 | |
return ans.join('') // 数组转换成字符串 | |
}; |
# 46. 全排列
给定一个不含重复数字的数组 nums ,返回其 所有可能的全排列 。你可以 按任意顺序 返回答案。
示例 1:
输入: nums = [1,2,3]
输出: [[1,2,3],[1,3,2],[2,1,3],[2,3,1],[3,1,2],[3,2,1]]
示例 2:
输入: nums = [0,1]
输出: [[0,1],[1,0]]
示例 3:
输入: nums = [1]
输出: [[1]]
提示:
1 <= nums.length <= 6-10 <= nums[i] <= 10nums中的所有整数 互不相同
# 思路
# 代码
/** | |
* @param {number[]} nums | |
* @return {number[][]} | |
*/ | |
var permute = function(nums) { | |
let ans = [] | |
let len = nums.length | |
if (len === 0) return ans | |
if (len === 1) return [nums] | |
let vis = new Array(len).fill(false) | |
let permu = function(arr) { | |
if (arr.length === len) { | |
ans.push(arr.slice()) | |
return | |
} | |
for (let i = 0; i < len; i++) { | |
if (vis[i]) continue | |
vis[i] = true | |
arr.push(nums[i]) | |
permu(arr) | |
arr.pop() | |
vis[i] = false | |
} | |
} | |
permu([]) | |
return ans | |
}; |
# 2. 两数相加
给你两个 非空 的链表,表示两个非负的整数。它们每位数字都是按照 逆序 的方式存储的,并且每个节点只能存储 一位 数字。
请你将两个数相加,并以相同形式返回一个表示和的链表。
你可以假设除了数字 0 之外,这两个数都不会以 0 开头。
示例 1:
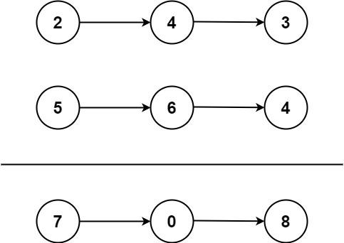
输入: l1 = [2,4,3], l2 = [5,6,4]
输出: [7,0,8]
解释: 342 + 465 = 807.
示例 2:
输入: l1 = [0], l2 = [0]
输出: [0]
示例 3:
输入: l1 = [9,9,9,9,9,9,9], l2 = [9,9,9,9]
输出: [8,9,9,9,0,0,0,1]
提示:
- 每个链表中的节点数在范围
[1, 100]内 0 <= Node.val <= 9- 题目数据保证列表表示的数字不含前导零
# 思路
跟大数加没什么区别,就是换成了链表而已~
# 代码
/** | |
* @param {ListNode} l1 | |
* @param {ListNode} l2 | |
* @return {ListNode} | |
*/ | |
var addTwoNumbers = function(l1, l2) { | |
let ehead = new ListNode() | |
let nowp = ehead | |
let flag = 0 // 进位 | |
while(l1 || l2 || flag) { | |
let x = l1? l1.val: 0 | |
let y = l2? l2.val: 0 | |
let sum = x + y + flag | |
flag = sum >= 10? 1: 0 | |
nowp.next = new ListNode(sum % 10) | |
nowp = nowp.next | |
if(l1) l1 = l1.next | |
if(l2) l2 = l2.next | |
} | |
return ehead.next | |
}; |
好耶!完成!
明天开始剑指 offer 的刷题
刷完剑指 offer 就去刷剑指的专项
